近日,武汉市人民政府陆续发布了各政府单位及相关部门上半年目标完成情况。
从发改委的上半年情况来看,上半年,武汉市实现地区生产总值8251.5亿元,同比增长28.6%,较2019年同期增长3.5%。城镇居民人均可支配收入28959元,同比增长21.0%;农村居民人均可支配收入14308元,同比增长29.4%。
轨道交通建设方面,第四期建设规划调整方案已上报至国家有关部委,相关工作正按要求有序推进。已形成轨道交通第五期建设规划初步方案,正在开展部分线路建设规划方案比选评价工作。
项目投资方面,上半年,市级重大项目完成投资1848.9亿元,完成年度目标任务的74%。另外,高铁建设也有重大进展。沿江高铁武宜段:正全力推进各项前置要件办理工作。沿江高铁武合段:已完成可研鉴修材料编制工作。武汉枢纽直通线:已上报可研鉴修报告。
市发展改革委上半年工作目标完成情况
武汉地铁集团上半年工作目标完成情况
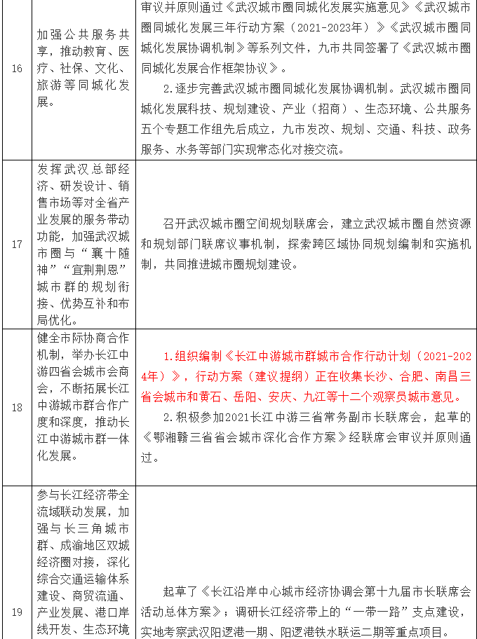
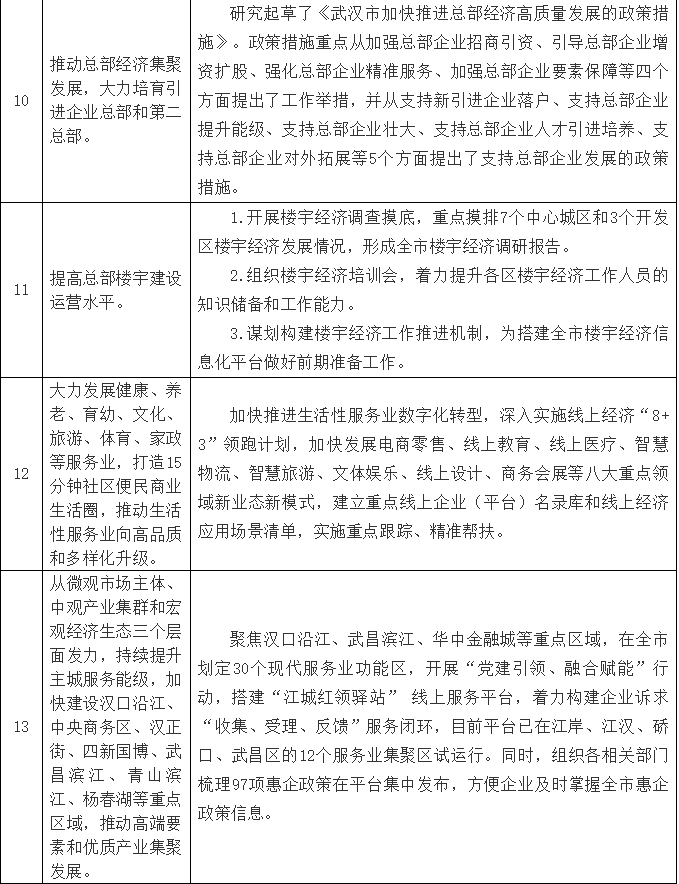
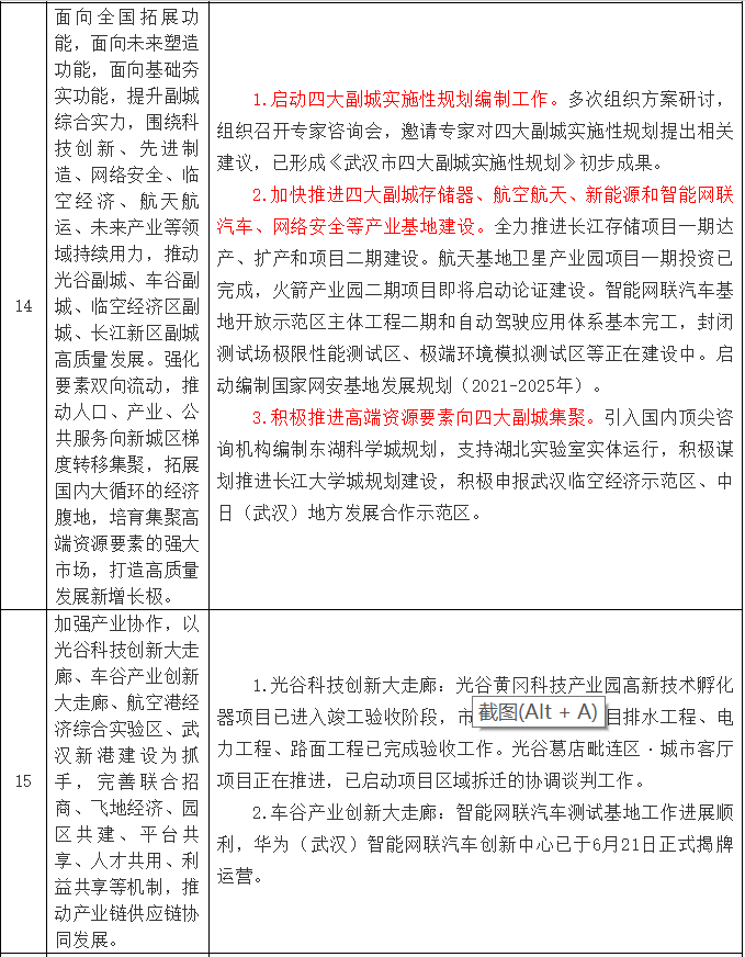
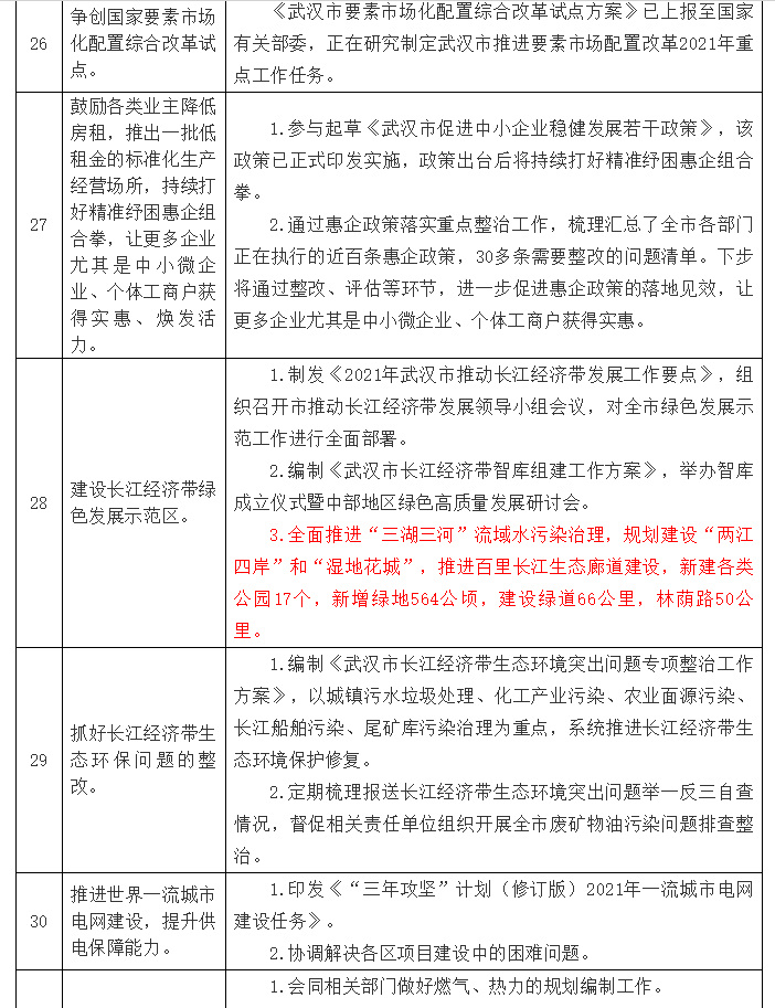
来源:武汉政府网
